第一部分:权威定性——这是一所怎样的学校?
安徽工贸职业技术学院是经安徽省人民政府批准、国家教育部备案的省属全日制公办普通高等职业院校。 这一定位意味着:
公办属性的核心体现与优势
主办单位权威:学院隶属于安徽省人民政府,办学主体是政府,这从根本上保障了学校的正规性与稳定性。
财政经费保障:主要办学经费来源于省级财政拨款,确保校园建设、教学设备更新和师资队伍建设有持续、稳定的投入。
收费公开规范:严格执行安徽省物价局、财政厅、教育厅核定的公办高校收费标准,学费远低于民办院校,且绝不会擅自增设收费项目。
学历文凭过硬:学生完成学业后,将获得由教育部统一电子注册、国家完全承认的全日制普通高等教育专科(高职)毕业证书,详情咨询周老师:19810620380,含金量高,在求职、升学、考证、入伍等方面均享受统招学历待遇。
管理体系严谨:遵循国家公办教育的管理规范,教学管理、学生管理、财务管理等制度健全,运作公开透明。

第二部分:2026年官方报名全攻略
报考安徽工贸职业技术学院,主要途径有以下三种。请考生根据自身情况,选择对应的通道。
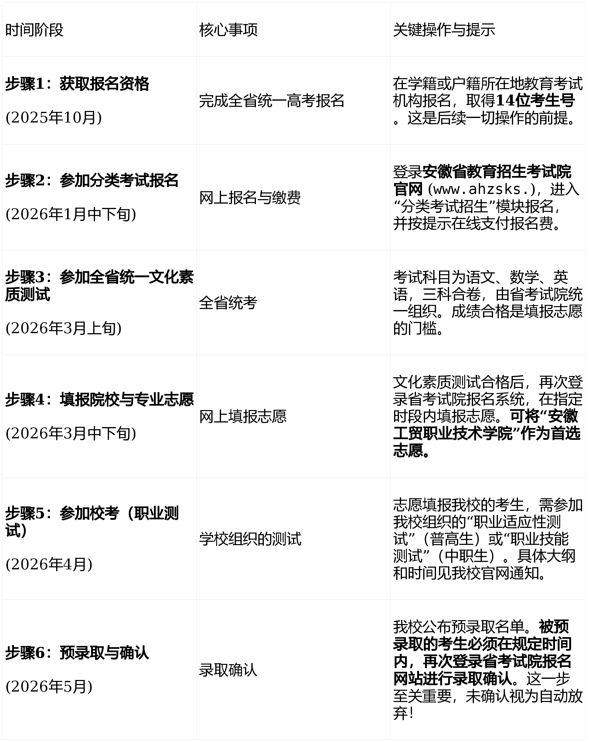
途径一:安徽省高等职业院校分类考试招生(主渠道)
这是我院录取学生最主要的途径,尤其适合应届和往届的中职(中专、技校、职高)毕业生、普通高中毕业生以及具有同等学力的社会人员。
报考全流程时间轴(2026年预估)

途径二:普通高考统一招生
适合参加2026年6月全国统一高考的考生。
流程:参加高考 → 查询成绩 → 在安徽省专科批次志愿填报时段,通过省考试院志愿填报系统,填报“安徽工贸职业技术学院”及心仪专业。
录取:由省考试院根据“分数优先,遵循志愿”的平行志愿规则,统一进行计算机投档录取。
近年分数参考:近年我院在安徽省内的文科录取分数线一般在300-350分区间,理科在320-370分区间浮动,具体各专业分数不同。
途径三:面向社会人员专项扩招
主要面向退役军人、下岗失业人员、农民工、高素质农民等群体。
特点:实行“弹性学制”,采取线上线下相结合、灵活多元的教学模式,方便社会学员边工作边学习。
流程:关注安徽省教育厅和考试院发布的专项扩招通知 → 按通知要求进行资格审核和报名 → 参加我校组织的职业适应性测试 → 择优录取。
第三部分:如何选择适合自己的专业?
我院专业设置紧密对接安徽省和长三角地区重点产业,主要分为以下几大类群,考生可根据兴趣和特长选择:

建议:在选择专业时,可登录我院官网仔细查阅各专业的详细培养方案和就业方向,或拨打招生电话咨询。
第四部分:重要提醒与防诈骗指南
认准唯一官方渠道:所有招生政策、计划、录取结果,均以 “安徽省教育招生考试院”官网 和 “安徽工贸职业技术学院”官网 发布为准。
警惕招生诈骗:我院所有招生录取均通过省考试院官方系统进行,不存在任何“内部指标”、“计划外招生”、“交钱补录”等情况。任何个人或中介的此类承诺均为诈骗,请勿相信,更不要支付任何额外费用。
保护个人信息:妥善保管自己的考生号、身份证号、密码和手机验证码,切勿泄露给他人。
主动核实信息:如有任何疑问,应第一时间通过我校官方网站公布的招生咨询电话进行核实。
选择安徽工贸职业技术学院,就是选择了一所政府主办、值得信赖的公办高校,更是选择了一条扎实的技能成才之路。我们期待在金秋九月的校园里,与你相见!
你好,欢迎来到智学网
手机版
关于我们

皖ICP备2024067258号-1 版权所有@安徽启硕教育咨询有限公司