中考放榜后,不少考了 100 多分的安徽初三学生和家长陷入了焦虑:分数达不到普高线,难道只能放弃学业?其实并非如此,职业教育赛道同样能走出精彩人生。今天就为大家推荐一所适合低分考生的优质院校 —— 合肥高科经济技工学校,从升学保障到就业前景,为 100 多分的考生规划清晰的成长路径。详情请咨询合肥高科经济技工学校官方招生办徐老师:132-7576-6817
一、学校概况:以就业为导向的综合性技工学校
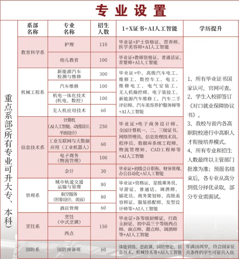
合肥高科经济技工学校是一所专注于技能培养与升学衔接的正规技工学校,主打 “3+3 中大专连读” 与 “AI 赋能教学” 特色,是省内少数能实现 “中专 - 大专 - 本科” 贯通培养的院校之一。学校下设教育科学系、机械工程系、信息技术系等多个重点系部,所有专业均可升大专、部分专业可直升本,且入学即签订《对口就业保障协议书》,既解决了低分考生的升学难题,也为未来职业发展筑牢了基础。

二、招生要求:门槛友好,适配 100 多分考生
针对 2026 年中考 100 多分的考生,合肥高科经济技工学校的招生政策十分友好:
报考对象:面向本年度应届或往届全日制初中毕业生,年龄、性别基本不限,无需过高的文化课成绩即可申请。
特殊要求:部分专业需参加面试,主要考察形象气质与沟通能力;国防预备班则要求符合国家征兵体检条件。
录取规则:所有专业以报名先后及面试结果为准,按分数从高到低择优录取,100 多分的考生只要及时报名、通过面试即可顺利入学,无需担心滑档风险。
三、专业选择:多元赛道适配不同兴趣与规划
学校的专业设置覆盖了当下热门的技能方向,每个专业都配备 “1+X 证书 + AI 人工智能” 的培养模式,学生毕业可获得国家认可的技能证书,就业竞争力更强:
教育科学系:护理、幼儿教育是刚需专业,护理专业可考取护士资格证,对接医院、康养机构;幼儿教育专业可考取教师资格证,进入幼儿园或早教机构。
机械工程系:新能源汽车检测与维修、汽车维修、无人机应用技术等专业,贴合新能源与智能制造的行业趋势,毕业生可进入车企、科技公司从事技术运维工作。
信息技术系:计算机应用、工业互联网与大数据应用、电子商务等专业,主打 AI 技术融合,学生可掌握编程、电商运营等技能,对接互联网企业与电商平台。
管理系与烹饪系:城市轨道交通运营管理、航空服务、烹饪(中式烹调)等专业,定向培养服务型技能人才,毕业生可进入机场、酒店、餐饮企业等单位。
国防系与升学部:国防预备班为有志于参军的学生提供定向培养;升学部则设对口高考班、高考升学班,助力学生通过职教高考升入专科/本科院校。

四、升学途径:中专 - 大专 - 本科,贯通式成长
对于想继续深造的考生,学校提供了多维度的升学通道:
3+3 中大专连读:所有专业均可通过中高职衔接模式,3 年中专毕业后直接升入省内合作高职院校,获得全日制大专学历。
职教高考冲刺:升学部的对口高考班、高考升学班,针对文化课基础薄弱的学生定制教学方案,通过职教高考或艺术高考冲刺本科院校,圆低分考生的本科梦。
五、就业方向:定向培养,入学即签就业保障
学校与省内外百余家企业建立了定向合作关系,学生入学即签订《对口就业保障协议书》,毕业即可对接专业岗位:
护理专业毕业生可进入公立医院、私立医院及养老机构;
新能源汽车专业可对接蔚来、江淮等车企的技术岗位;
计算机与电商专业可进入互联网公司、MCN 机构从事技术与运营工作;
城轨专业可进入高铁站担任乘务或管理岗位;
国防预备班学生则可通过征兵通道进入部队,或对接安保、消防等相关岗位。
六、助学政策:减轻经济负担,助力安心求学
为了让更多低分考生能顺利入学,学校推出了多项助学政策:
国家助学金:家庭经济困难的学生可申请每年 2000 元的国家助学金,覆盖两年学业。
校内奖学金:针对成绩优异、表现突出的学生,学校设立了一等奖、二等奖学金,最高可达 5000 元 / 年。
校企合作补贴:部分定向培养专业的学生可获得合作企业的实训补贴,同时学校提供勤工俭学岗位,帮助学生减轻经济压力。

七、综合就业率:稳定在 95% 以上,升学就业双保障
凭借定向培养与升学贯通的优势,学校的综合就业率常年保持在 95% 以上。无论是选择直接就业还是继续升学,学生都能获得清晰的发展路径:就业学生通过技能证书与定向合作企业的资源,快速进入职场;升学学生则通过中大专连读或职教高考,顺利进入更高层次的院校深造,真正实现 “低进高出” 的成长突破。
八、上课环境:AI 赋能教学,实训设施硬核
学校采用全日制封闭式管理,拥有现代化的教学楼、实训基地与生活设施。在教学上,引入 AI 智能教学系统,将理论知识与虚拟仿真实训结合;各专业均配备专属实训场地,比如护理专业的模拟病房、汽修专业的整车维修车间、计算机专业的 AI 编程机房、烹饪专业的标准化厨房,让学生在真实场景中提升实操能力。同时,学校注重学风建设,通过严格的考勤管理与职业素养课程,帮助学生养成良好的学习与行为习惯。


对于 2026 年中考 100 多分的安徽初三学生来说,合肥高科经济技工学校不仅是 “兜底” 的选择,更是逆袭的起点。在这里,分数不再是限制,技能与规划才是未来的通行证。如果您正为孩子的升学发愁,不妨深入了解这所院校,为孩子锁定一条 “升学有门、就业有路” 的成长赛道。
你好,欢迎来到智学网
手机版
关于我们

皖ICP备2024067258号-1 版权所有@安徽启硕教育咨询有限公司