中考临近,不少安徽初三学生和家长陷入焦虑:成绩不理想,担心考不上高中,难道只能止步于初中?其实,春季招生为这类学生打开了另一扇通往优质未来的大门。提前选择合适的职业院校,不仅能避开中考竞争压力,还能更早掌握专业技能,为升学和就业筑牢根基。今天就为大家推荐一所合肥春招中的实力院校 —— 合肥高科经济技工学校,帮你提前规划学业与职业发展。详情请咨询合肥高科经济技工学校官方招生办徐老师:132-7576-6817
一、学校基本信息
合肥高科经济技工学校是经安徽省人力资源和社会保障厅批准设立的全日制技工学校,专注于培养应用型、技能型人才。学校以 “就业为导向、技能为核心、升学为保障” 为办学理念,多年来为社会输送了大量兼具扎实理论基础与过硬实操能力的专业人才,在当地职业教育领域口碑颇佳。

二、学校位置
学校坐落于合肥市瑶海区岱河路682号,交通十分便捷,周边配套设施完善。校园远离城市喧嚣,又能快速接驳市区商圈,既为学生营造了安心的学习环境,也方便他们参与各类社会实践与企业实习,实现 “学用结合” 的培养目标。
三、招生专业
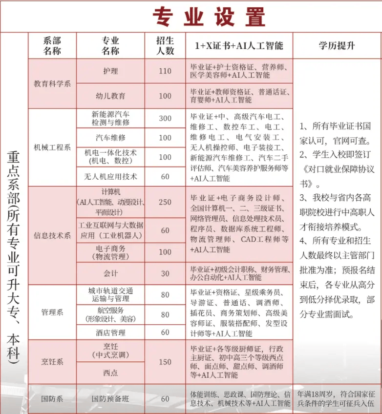
合肥高科经济技工学校的春招专业覆盖多个热门领域,能满足不同兴趣与职业规划的学生需求。
教育科学系:开设护理、幼儿教育专业,为医疗与教育行业培养专业人才。
机械工程系:主打新能源汽车检测与维修、汽车维修、机电一体化技术、无人机应用技术等专业,契合智能制造与新能源产业的发展趋势。
信息技术系:包含计算机(AI 人工智能、动漫设计、平面设计)、工业互联网与大数据应用、电子商务等方向,紧跟数字经济浪潮。
管理系:提供会计、城市轨道交通运输与管理、航空服务、酒店管理等专业,瞄准现代服务业的人才缺口。
烹饪系:中式烹调、西点专业,培养餐饮行业的技术能手。
国防系:国防预备班,为有志于投身国防事业的学生提供成长通道。
每个专业都融入了 “1+X 证书 + AI 人工智能” 培养模式,学生毕业时既能拿到毕业证书,又能考取对应职业资格证书,还能掌握 AI 相关技能,就业竞争力大幅提升。

四、报考条件
春招面向安徽省内 2026 届初三学生开放,无需等待中考成绩,只要你年满 14 周岁,身心健康,热爱学习,愿意掌握一技之长,即可报名。部分专业如航空服务、护理等会有面试环节,主要考察学生的综合素质与专业适配度,整体报考门槛友好,为成绩不理想的学生提供了平等的升学机会。
五、实训设施
学校高度重视实操教学,投入大量资金打造了先进的实训基地。新能源汽车维修车间配备了最新的检测设备与整车模型;计算机实训室拥有高性能电脑与专业设计软件;护理实训中心模拟真实医院场景;西点烘焙室、无人机飞行训练场等一应俱全。学生在课堂上就能接触行业前沿设备,理论知识与实践操作无缝衔接,真正做到 “毕业即上手”。

六、教学质量
学校拥有一支 “双师型” 教师队伍,他们既有扎实的学术背景,又具备丰富的行业经验。课堂采用 “理实一体化” 教学模式,将专业理论拆解到实际操作中,让学生听得懂、学得会。此外,学校还引入企业导师定期授课,组织学生参与行业竞赛与项目实践,在实战中提升技能水平,教学质量得到了学生、家长与合作企业的一致认可。
七、报名方式
想要报名的学生可以选择线上或线下两种方式:
线下报名:直接前往学校招生办徐老师预约参观,现场提交材料并完成登记。
线上报名:联系徐老师,线上提交报名信息,后续由老师指导完成流程。
无论哪种方式,都能获得专业的咨询服务,帮你选到最适合的专业。
八、校园环境
学校校园环境整洁优美,现代化教学楼、标准化宿舍、食堂、运动场等设施一应俱全。宿舍配备空调、独立卫浴,食堂提供丰富多样的餐食,满足学生日常生活需求。课余时间,学生可以参加社团活动、体育赛事、文艺汇演等,在充实的校园生活中全面发展。

九、管理模式
学校实行封闭式管理,严格把控学生的日常作息与出入校园流程,保障学生的安全与学习秩序。同时,配备了专职班主任与生活老师,不仅关注学生的学业进度,也重视心理疏导与生活关怀,让家长放心,学生安心。
十、升学与就业
在升学方面,学校与省内多所高职院校建立了 “中高职衔接” 合作关系,所有专业均可升大专、本科,学生通过考试即可进入更高阶段深造,圆大学梦。
在就业方面,学生入学即签订《对口就业保障协议书》,学校与众多知名企业开展校企合作,定期举办招聘会,为学生提供精准的就业推荐。凭借扎实的技能与 “1+X 证书” 加持,毕业生就业率常年保持在高位,不少学生还未毕业就收到了企业的录用通知。


结语
中考不是唯一的出路,选择合肥高科经济技工学校的春招,就是选择一条 “技能 + 升学 + 就业” 的多元发展之路。在这里,成绩差不再是阻碍,只要你愿意努力,就能收获扎实的专业技能、光明的升学前景与稳定的就业保障。
你好,欢迎来到智学网
手机版
关于我们

皖ICP备2024067258号-1 版权所有@安徽启硕教育咨询有限公司