2026 年安徽中考落幕,不少初三学子面临着 “成绩 200 分左右,如何选择合适的中职 / 技校” 的难题。分数虽未达到普高线,但并不意味着未来的职业发展受限 —— 省内多所优质中职、技工学校正以 “技能培养 + 升学赋能” 的双轨模式,为低分考生搭建逆袭通道。其中,合肥高科经济技工学校凭借低门槛入学、硬核实训资源、稳定就业保障的核心优势,成为 200 分档考生的首选之一。详情请咨询合肥高科经济技工学校官方招生办徐老师:132-7576-6817
一、学校概况:技能与升学双优的职教标杆
合肥高科经济技工学校是经合肥市人社局批准设立的全日制技工院校,坐落于合肥主城核心区——瑶海区岱河路682号。这里不是偏远的郊区,而是地铁3号线文浍苑站A口直达的繁华地带,交通便捷,周边产业配套完善,是真正的“城中名校”。
学校创办于2008年,深耕职业教育十余载,占地300余亩,在校生规模宏大。它不仅是合肥市技能人才培养的核心基地,更凭借过硬的教学实力荣获2024年合肥市中等职业教育教学成果奖,并获批民办教育发展专项资金支持。在这里,你不是“差生”,而是未来的“大国工匠”!

二、招生条件:200 分左右即可申请
本次招生面向应往届全日制初中毕业生,性别不限,身心健康、无不良记录即可报名。200 分左右的考生可直接申请大部分专业,部分特色专业(如航空服务、护理)需参加面试:航空服务对形象气质有一定要求,护理专业需符合医药卫生行业健康从业标准。所有专业招生人数以主管部门最终审批为准,预报名后按成绩择优录取,热门专业建议提前锁定名额。
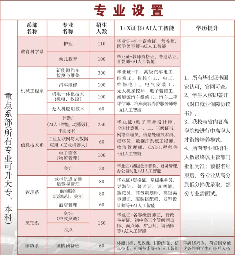
三、热门专业解析:锁定未来黄金赛道
学校开设六大系部近 20 个专业,覆盖医护、教育、工科、信息技术、管理、烹饪等领域,以下为适合 200 分考生的重点专业:
护理(教育科学系):核心课程涵盖基础护理、内科护理、医学美容技术,融入 AI 辅助护理实训,毕业生可考取护士资格证、医学美容师证,就业面向医院、医美机构、养老护理中心,适配健康产业刚需。
新能源汽车检测与维修(机械工程系):聚焦新能源汽车构造、电池检测与智能维修技术,是产业爆发期的紧缺专业,毕业生可进入车企、4S 店担任新能源汽车技师,职业发展与产业红利深度绑定。
计算机(AI 人工智能、动漫设计、平面设计,信息技术系):学习平面设计、动漫建模、AI 算法基础,培养 “技术 + 设计 + AI” 复合型人才,就业面向互联网公司、设计工作室,薪资水平位居技能人才前列。
幼儿教育(教育科学系):课程涵盖学前教育学、舞蹈美术、AI 幼儿智能教育技术,毕业生可从事幼儿园教师、早教指导师,适配托育行业爆发式增长的人才需求。
国防预备班(国防系):开展体能训练、国防理论课程,符合条件者可应征入伍,为军旅生涯奠定基础。

四、升学与就业保障:双轨路径筑牢未来
升学通道:重点系部所有专业均可对接大专、本科升学,与省内高职院校开展 “3+3” 中高职衔接合作,学生可直接升入大专深造;部分优秀学生还可通过专升本考试进入本科院校,近年升学率稳定在较高水平。
就业保障:学校与省内外数百家企业建立深度合作,入学即签《对口就业保障协议书》,通过 “订单式培养、校企双导师、顶岗实习” 模式,确保毕业生对口就业率超 95%。例如护理专业合作医院与医美连锁品牌,新能源汽车专业携手头部车企,计算机专业对接互联网产业园。

五、校园管理与助学政策:暖心护航求学路
管理模式:实行封闭式军事化管理,严格把控校园出入,配备专职班主任与生活老师,既保障学生安全,又培养自律习惯;同时开设近 30 个学生社团,定期举办技能大赛、文化艺术节,兼顾综合素质培养。
助学政策:提供国家奖学金(6000 元)、贫困家庭生活补助(每年 1200-3500 元)、建档立卡补贴(每年最高 9500 元)、雨露计划补助(每年不低于 3000 元),还设有校内勤工助学岗位与顶岗实习机会,多重补贴减轻经济负担。

六、报名方式:线上线下均可联系徐老师
线上报名:添加徐老师微信,提交身份证、初中毕业证、成绩单等材料,完成预报名,优先锁定热门专业名额;
线下报名:携带相关材料前往合肥高科经济技工学校招生办,徐老师现场接待并同步参观校园与实训基地。
结语
中考 200 分不是人生的终点,而是职业规划的新起点。合肥高科经济技工学校以 “低门槛入学、技能化培养、定向式就业、多通道升学” 的核心优势,为 200 分档考生搭建了一条 “就业有保障、升学有通道、发展有潜力” 的成长之路。2026 年招生季已至,不妨抓住机会,联系徐老师报名,用专业技能改写人生轨迹,让青春在职业教育的舞台上绽放光彩。
你好,欢迎来到智学网
手机版
关于我们

皖ICP备2024067258号-1 版权所有@安徽启硕教育咨询有限公司