随着春季升学季的到来,职业教育凭借 “技能立身、升学赋能” 的双轨优势,成为越来越多学子的择校首选。2026 年合肥高科经济技工学校春季招生简章正式发布,以 “1+X 证书 + AI 人工智能” 的特色培养模式、封闭式精细化管理,以及 “升学就业双保障” 的核心优势,为应往届初中毕业生搭建起通往未来的坚实桥梁。详情请咨询合肥高科经济技工学校官方招生办徐老师:132-7576-6817
一、学校介绍:技能与升学双优的职教强校
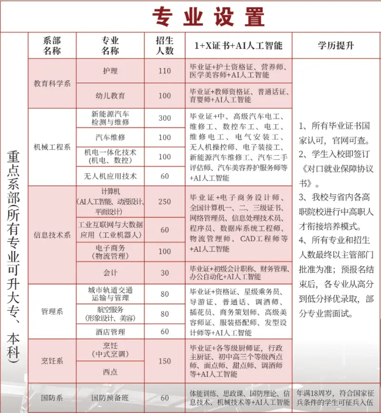
合肥高科经济技工学校是安徽职业教育领域的优质院校,以 “培养高素质技能型人才,打造升学就业双优平台” 为办学目标。学校核心亮点在于重点系部所有专业均可对接大专、本科升学通道,学生既能掌握扎实的职业技能,又能通过中高职衔接、专升本等路径实现学历进阶。
学校独创 “1+X 证书 + AI 人工智能” 培养体系:每个专业在毕业证之外,还可考取多类职业资格证书,并融入 AI 技术课程,让学生提前适配智能化产业趋势。此外,学校所有毕业证国家认可、官网可查,学生入学即签订《对口就业保障协议书》,与省内多所高职院校建立稳定的中高职衔接合作,真正实现 “入学即就业,升学有通道”。

二、招生条件:面向应往届初中毕业生的低门槛通道
本次春季招生面向应往届全日制初中毕业生,性别不限,身心健康、无不良记录即可报名。部分特色专业(如护理等)需参加面试:护理专业需符合医药卫生行业健康从业标准。所有专业招生人数以主管部门最终审批为准,预报名后按成绩择优录取,热门专业建议提前锁定名额。
三、热门专业全解析:锁定未来黄金赛道
学校开设六大系部近 20 个专业,覆盖医护、教育、工科、信息技术、管理、烹饪等多个领域,以下为重点专业介绍:
教育科学系:护理、幼儿教育
护理:核心课程涵盖基础护理、内科护理、外科护理等,融入医学美容技术与 AI 辅助护理课程,毕业生可考取护士资格证、医学美容师证,就业面向医院、医美机构、养老护理中心。
幼儿教育:学习学前教育学、幼儿心理学、舞蹈美术等技能,搭配 AI 幼儿智能教育技术,毕业生可从事幼儿园教师、早教指导师,适配托育行业爆发式增长的人才需求。
机械工程系:新能源汽车检测与维修、无人机应用技术
新能源汽车检测与维修:聚焦新能源汽车构造、电池检测与智能维修技术,是产业爆发期的紧缺专业,毕业生可进入车企、4S 店担任新能源汽车技师,职业发展与产业红利深度绑定。
无人机应用技术:掌握无人机操控、维修、航拍测绘等技能,就业面向农业植保、电力巡检、影视航拍等领域,适配低空经济风口下的人才需求。
信息技术系:计算机(AI 人工智能、动漫设计)、电子商务
计算机:学习平面设计、动漫建模、AI 算法基础等课程,培养 “技术 + 设计 + AI” 复合型人才,就业面向互联网公司、设计工作室,薪资水平位居技能人才前列。
电子商务:融合电商运营、物流管理与 AI 数据分析,毕业生可进入电商平台、物流企业,部分学生可自主创业实现灵活就业。
其他特色专业
航空服务(形象设计、美容):需面试选拔,培养形象设计人才,就业面向高端美容机构。
烹饪(中式烹调 / 西点):学习菜品研发、烘焙技术,就业面向星级酒店、连锁餐饮,支持自主创业。
国防预备班:开展体能训练、国防理论课程,年满 18 周岁符合条件者可应征入伍,为军旅生涯奠定基础。

四、学习内容:“1+X 证书 + AI” 三维培养模式
每个专业的学习内容均围绕 “核心技能 + 职业证书 + AI 赋能” 设计:例如护理专业在临床护理课程基础上,增加 AI 护理设备操作实训;计算机专业除设计软件操作外,融入 AI 模型开发课程;所有专业同步对接职业资格认证标准,学生毕业即可考取对应证书,如护士资格证、电子商务设计师证、汽车维修工证等,双证加持大幅提升就业竞争力。
五、校园环境与管理模式:封闭式管理,严管厚爱
上课环境
校园占地广阔,教学楼、实训楼、宿舍楼、食堂、运动场等设施一应俱全。专业实训场地覆盖护理模拟病房、新能源汽车整车车间、计算机图形工作站机房、烹饪中西餐实训厨房等,配备临床级设备与企业真实项目场景,让学生在沉浸式实操中提升技能。宿舍配备空调、独立卫浴,食堂提供南北风味餐饮,保障学习生活舒适便捷。
管理模式
学校实行封闭式军事化管理,严格把控校园出入,配备专职班主任与生活老师,既保障学生安全,又培养自律习惯。同时开设近 30 个学生社团,涵盖文艺、体育、技能竞赛等品类,定期举办职业技能大赛、文化艺术节等活动,在严谨管理中兼顾综合素质培养。

六、助学政策:多重补贴减轻求学负担
为保障学子顺利完成学业,学校推出多元化助学政策:
国家奖学金:在校成绩特别优异者可申请 6000 元奖学金;
贫困家庭补助:每年享受 1200-3500 元生活补助,三年累计 3600-10500 元;
建档立卡与雨露计划:建档立卡贫困生每年最高补助 9500 元,雨露计划政策覆盖地区学生每年可获不低于 3000 元补助;
勤工助学与顶岗实习:学校提供校内勤工助学岗位,顶岗实习期间月收入不低于 16000 元,既减轻经济压力,又积累行业经验。

七、教学设施与就业保障:硬核实力护航未来
教学设施
学校投入巨资建设专业实训基地:护理专业拥有模拟病房与仿真人体模型,新能源汽车专业配备整车实训车间与电池检测实验室,计算机专业搭载高性能图形工作站,烹饪专业设有中西餐研发厨房,让学生在真实场景中练就扎实技能。
就业率与升学
学校与省内外数百家企业建立深度合作,入学即签《对口就业保障协议书》,通过 “订单式培养、校企双导师、顶岗实习” 模式,确保毕业生对口就业率超 95%。同时,重点系部所有专业均可对接大专、本科升学通道,与省内高职院校开展 “3+3” 中高职衔接合作,近年升学率稳定在较高水平,实现 “技能 + 学历” 双丰收。

八、报名方式:线上线下均可联系徐老师
线上报名:添加徐老师微信 / 电话,提交身份证、初中毕业证、成绩单等材料,完成预报名,优先锁定热门专业名额;
线下报名:携带相关材料前往合肥高科经济技工学校招生办,徐老师现场接待办理,可同步参观校园与实训基地。
结语
在职业教育黄金时代,合肥高科经济技工学校以 “技能为基、升学为翼、AI 赋能” 的特色,为春季升学的学子铺就了一条 “就业有保障、升学有通道、发展有潜力” 的成长之路。2026 年春季招生已正式启动,无论是向往护理的温暖守护,还是痴迷新能源汽车的产业浪潮,或是投身计算机的数字前沿,这里都能让你找到属于自己的赛道。
你好,欢迎来到智学网
手机版
关于我们

皖ICP备2024067258号-1 版权所有@安徽启硕教育咨询有限公司