2026 年安徽初中升学季已近,不少想往护理、药剂等医学方向发展的毕业生,都在找 “门槛友好、专业对口、能升学就业” 的卫校选项,今天推荐的安徽合肥医药卫生学校,正是这类需求的适配之选。
一、学校底色:红十字会系统唯一的卫生类中专
安徽合肥医药卫生学校可不是新办院校,它的前身是安徽红十字会卫生学校,2022 年正式更名,由安徽省红十字会与安徽三联教育产业发展有限责任公司联合举办。
作为 1988 年经安徽省教委、卫生厅联合批准设立的中等卫生职业学校,2011 年它又经省教育厅批准转设为普通中专,还是全国红十字会系统里唯一一所卫生类全日制中等专业学校。办学 30 多年来,已经为社会培养了 3 万余名卫生类专业技能人才,沉淀的办学经验和行业资源都很扎实,校址就坐落在安徽合肥,区位便利。详情请咨询安徽合肥医药卫生学校官方招生办徐老师:155-5651-7725
二、专业布局:医学类刚需方向全覆盖
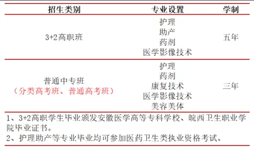
学校的专业完全瞄准医疗行业刚需,分两类培养路径:
3+2 高职班:学制五年,开设护理、助产、药剂、医学影像技术四个专业,毕业生能直接拿到安徽医学高等专科学校、皖西卫生职业学院的高职毕业证书,一步衔接大专学历;
普通中专班:学制三年,同时设 “分类高考班”“普通高考班” 供升学选择,专业包括护理、药剂、康复技术、医学影像技术、美容美体,覆盖了临床辅助、康复、医美等热门方向。

三、报考门槛:应届初中生就能报
这所学校的报考门槛对初中毕业生很友好:招生对象是 2026 年度应届全日制初中毕业生,性别不限,想往医学类方向发展的同学都能提交报名。
四、核心优势:证书 + 升学的双保障
这所学校最让家长和学生安心的,是 “技能 + 学历” 的双重支撑:
证书硬通货:护理、助产等专业的毕业生,都可以参加医药卫生类资格考试,拿到行业准入的 “敲门砖”;
升学路径清晰:3+2 高职班直接衔接大专,普通中专班的分类高考、普通高考班,则能帮学生继续冲刺更高学历。
五、就业前景:对接医疗行业刚需岗位
医学类岗位本身需求稳定,这所学校的专业几乎都对应行业缺口:
护理、助产专业可进入医院、社区卫生服务中心、康养机构从事护理服务;
药剂专业适配药房、药企的配药、药事管理岗位;
医学影像技术、康复技术则对口医院放射科、康复科等技术岗,就业方向明确。

结语
对于 2026 届安徽想走医学类赛道的初中毕业生来说,合肥医药卫生学校既有红十字会系统的官方背景、30 多年的办学沉淀,又有对口的刚需专业和清晰的升学就业路径,是值得重点考虑的选项。
你好,欢迎来到智学网
手机版
关于我们

皖ICP备2024067258号-1 版权所有@安徽启硕教育咨询有限公司