初三成绩公布后,不少考到 150 分左右的同学和家长陷入了焦虑:普高门槛够不上,又担心 “没学上”“选错路” 耽误未来。其实分数从来不是人生的 “终点线”,选对一所务实的职业院校,一样能走出技能立身、升学赋能的精彩人生。2026 年安徽省就有这样一所适合中等分数段学生的优质院校 —— 合肥高科经济技工学校,专为初中毕业生打造 “低门槛入学、高技能就业、稳通道升学” 的成长路径。详情请咨询合肥高科经济技工学校官方招生办徐老师:132-7576-6817
一、学校介绍:技能与升学双保障的靠谱选择
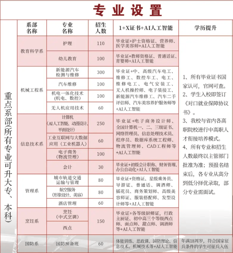
合肥高科经济技工学校是安徽省内专注职业技能培养的重点院校,以 “技能立身、升学赋能” 为核心办学理念,为成绩中等的初中毕业生量身定制了 “就业 + 升学” 双通道。
学校开设教育科学系、机械工程系、信息技术系等多个特色系部,所有专业与省内多所高职院校建立了中高职人才衔接培养合作,学生在校期间就能提前对接大专课程。
更值得一提的是,学校创新采用 “1+X 证书 + AI 人工智能” 复合型培养模式,让学生在拿到国家认可、官网可查的毕业证同时,还能考取多份职业技能证书,比如幼儿教育专业可拿教师资格证、护理专业可拿护士资格证,毕业即持证,上岗即上手。此外,学生入学即签订《对口就业保障协议书》,就业有托底,家长更放心。

二、招生要求:宽松友好
合肥高科经济技工学校的招生门槛核心要求清晰明确:
招生对象:应届或往届初中毕业生;
录取原则:看重学生的学习态度与专业兴趣,预报名结束后按分数从高到低择优录取,部分专业仅需通过简单面试即可入学;
三、专业选择:贴合就业刚需,适合中等分数学生
合肥高科推出了多个 “易上手、好就业、能升学” 的专业,覆盖教育、机械、信息、管理等多个领域,以下是重点推荐方向:
教育科学系:适合耐心细致、喜欢与人相处的学生
幼儿教育:招生 100 人,采用 “毕业证 + 教师资格证 + 普通话证 + 育婴师 + AI 人工智能” 培养模式,毕业后可在幼儿园、早教中心、少儿培训机构从事教学与管理工作,也可通过升学提升学历,向幼教管理、儿童教育研发方向发展。
护理:招生 110 人,培养具备护理技能与 AI 医疗应用能力的人才,毕业后可在医院、社区卫生中心、康养机构从事临床护理、康复护理等工作,护理行业刚需稳定,越老越吃香。
机械工程系:适合动手能力强、喜欢机械技术的学生
新能源汽车检测与维修:招生 300 人,是学校王牌专业之一,培养中高级汽车电工、维修工等技能人才,毕业后可在新能源汽车制造企业、4S 店、检测中心就业,契合当下新能源汽车行业爆发式增长的人才需求。
无人机应用技术:招生 60 人,培养无人机操控、运维人才,面向航空测绘、农业植保、影视航拍等领域,技术属性强,薪资待遇优厚,适合喜欢探索新兴技术的学生。
信息技术系:适合喜欢电脑、对互联网感兴趣的学生
计算机(AI 人工智能、动漫设计、平面设计):招生 250 人,学习 3D 建模、影视剪辑、电商设计等技能,毕业后可从事 AI 设计、动漫制作、电商运营等工作,就业面广,年轻群体认可度高。
电子商务(物流管理):招生 100 人,培养电商运营、物流管理人才,可在电商平台、物流企业从事运营、仓储管理等工作,适合喜欢线上创业、灵活就业的学生。
其他热门方向:管理系(城市轨道交通运营与管理、航空服务)、烹饪系(中式烹调、西点)等专业,分别适合向往交通服务、餐饮行业的学生,技能实操性强,就业对口率高。

四、助学与就业:暖心政策 + 扎实保障
为了让成绩中等的学生无负担上学,学校推出了多项助学政策:家庭经济困难学生可申请每年 2000 元的国家助学金,部分符合政策的学生还能享受学费减免,品学兼优者可获得学校奖学金,校内也提供勤工俭学岗位。
在就业保障上,除了入学签订的《对口就业保障协议书》,学校还定期举办校园招聘会,与省内多家企业建立合作,为学生推荐实习与就业岗位;同时,所有专业支持升大专、本科,想继续深造的学生也能通过中高职衔接或分类高考实现学历提升。
五、报名方式:线上线下均可对接徐老师
想要报考合肥高科经济技工学校的学生,可选择两种报名方式:
线下报名:携带身份证、户口本、初中毕业证原件及复印件,前往学校招生办现场提交材料;
线上报名:联系徐老师提交个人信息,后续招生老师会联系完成资格审核。
无论线上还是线下,都可以直接联系负责招生的徐老师,一对一解答专业选择、报名流程等疑问,协助完成入学手续。
六、校园环境:温馨活力的成长空间
合肥高科经济技工学校的校园环境整洁雅致,现代化的教学楼、专业的实训中心、温馨的学生宿舍、干净的食堂一应俱全,篮球场、羽毛球场等运动场地也能满足课余活动需求。学校定期举办技能竞赛、文化艺术节、社团活动,让学生在学习技能的同时,也能感受到青春校园的活力与温暖。

结语
初三成绩 150 分左右,从来不是 “人生低谷”,而是换一条赛道重新出发的起点。合肥高科经济技工学校用 “低门槛、高技能、稳就业、能升学” 的培养模式,为中等分数的学生搭建了通往未来的桥梁。2026 年招生季已经开启,如果你也想摆脱分数焦虑,学一门靠谱的技能、拥有一份稳定的工作,不妨联系徐老师报名咨询,在合肥高科开启属于你的技能人生!








