初中毕业之后,不少怀揣着医护梦想的同学和家长都在纠结:“分数不够高中,又想走专业技能路线,能报哪些靠谱的卫校?”2026 年卫生行业人才需求持续攀升,选择一所好的卫校,不仅能学到扎实的专业技能,更能拥有稳定的就业前景。今天就为大家重点推荐安徽合肥医药卫生学校,这是一所专为初中毕业生打造的优质卫校,堪称医护追梦路上的 “黄金跳板”。详情请咨询安徽合肥医药卫生学校官方招生办徐老师:155-5651-7725
一、学校介绍
安徽合肥医药卫生学校是一所专注于医药卫生领域的专业院校,凭借扎实的教学实力和完善的升学就业体系,成为众多初中毕业生的首选。学校主打 “升学 + 就业” 双轨培养模式,与皖西卫生职业学院等省内优质院校深度合作,开设 “3+2” 高职贯通班,让学生在完成中专阶段学习后,可直接衔接大专学历,毕业证由合作院校颁发,国家认可、学信网可查。
同时,学校高度重视实践教学,配备了模拟病房、护理实训中心、药剂实验室、医学影像操作室等专业实训场地,让学生在仿真场景中打磨技能;护理、助产等专业的学生毕业后还可直接参加医药卫生类执业资格考试,真正实现 “毕业即持证,上岗即上手”。

二、招生对象
学校的招生门槛清晰友好,主要面向本年度应届全日制初中毕业生,性别不限,只要你对医药卫生行业充满热情,都可以报名咨询。部分专业会通过面试考察学生的基本素养,整体报考难度适中,适合想尽早规划职业路线的初中毕业生。
三、报考专业
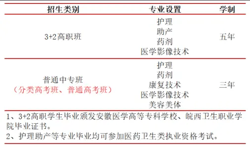
学校的专业设置兼顾了当下就业热度与长期发展潜力,主要分为两大类型:
3+2 高职班(学制五年)
适合希望一步到位拿到大专学历的学生,毕业后直接获得安徽医学高等专科学校或皖西卫生职业学院的大专文凭。
护理、助产、药剂、医学影像技术四大热门专业可选,覆盖临床护理、母婴健康、药品管理、医学影像等核心领域。
普通中专班(学制三年,含分类高考班、普通高考班)
适合想先夯实技能基础,再通过升学考试冲刺更高学历的学生,也可选择直接就业。
开设护理、药剂、康复技术、医学影像技术、美容美体等专业,既能满足就业刚需,也为后续升学保留了灵活空间。

四、专业介绍
护理专业
培养具备护理基础、医学基础等专业知识的技能型人才,毕业后可在医院、社区医疗中心、疾病预防控制中心等单位,从事临床护理、重症监护、康复护理等工作,是卫生行业的刚需岗位,就业稳定性极强。
助产专业
侧重培养母婴护理与助产技能,毕业生可在各级医院、妇幼保健院、月子会所、体检中心等机构,从事助产、母婴护理、保健指导等工作,随着生育政策优化,该专业人才需求持续增长。
药剂专业
学习药学基础、中医药等核心知识,未来可在药品生产企业、医药贸易公司、医院药房等单位,从事药品调剂、药学服务、药品检验、药品经营管理等工作,就业面广,发展空间大。
医学影像技术专业
掌握医学影像操作技能,面向各级医疗机构、体检中心、海关检验检疫等部门,从事医学影像操作、设备维护与销售等工作,技术属性强,薪资待遇优厚。
康复技术专业
主攻临床医学与康复医疗技能,可在医院康复医学科、康复医院、疗养院、保健中心等单位,从事康复治疗、老年健康保健等工作,契合当下老龄化社会的需求。
美容美体专业
融合医学基础与美容美体技术,毕业生可在医学美容机构、护肤美体中心、化妆品营销企业等一线岗位,从事专业技术工作,是兼具时尚与实用性的新兴专业。

五、助学政策
为了让更多学生无负担地追逐医护梦想,学校推出了多项暖心助学政策:
国家助学金:家庭经济困难的学生,可申请每年 2000 元的国家助学金,最长可享受 2 年。
学费减免:符合政策要求的学生,可享受学费减免,减轻家庭经济压力。
学校奖学金:对品学兼优的学生,学校设立了奖学金激励机制,鼓励学生勤学精进。
勤工俭学:学校提供校内勤工俭学岗位,学生可通过实践赚取生活补贴,同时提升自身能力。
六、校园环境
安徽合肥医药卫生学校的校园环境整洁舒适,设施完善。现代化的教学楼、专业的实训中心、温馨的学生宿舍、干净的食堂一应俱全,满足日常学习与生活需求。
校内还配备了篮球场、羽毛球场等运动场地,定期举办技能竞赛、文化艺术节、社团活动等,让学生在专注学业的同时,也能丰富课余生活,培养综合素质。实训中心更是按照医院真实场景打造,模拟病房、药剂实验室等设施先进,让学生提前适应行业工作节奏。

七、联系徐老师
无论是专业详情、报名流程还是政策疑问,都可以直接联系负责招生的徐老师:
线上咨询:添加徐老师微信咨询 ,随时获取最新招生动态;
线下对接:前往学校招生办,徐老师会一对一解答你的问题,协助完成报名手续。
结语
对于初中毕业想投身卫生行业的同学来说,安徽合肥医药卫生学校无疑是一个值得信赖的选择。这里不仅有靠谱的升学通道、扎实的技能培养,更有暖心的助学政策和完善的就业保障。








