中考落幕,不少安徽家长和怀揣医护梦想的学生都在寻找一所既能学真本领、又能打通升学就业的卫校。2026 年,安徽合肥医药卫生学校凭借 30 余年的办学积淀、鲜明的医护专业特色和稳定的就业口碑,成为了省内学子的热门选择。今天我们就为大家带来一份详尽的报考指南,从招生门槛到报名细节,从专业选择到未来发展,一次性讲透这所老牌卫校的报考全攻略。详情请咨询安徽合肥医药卫生学校官方招生办徐老师:155-5651-7725
一、学校简介:30 年积淀的医护人才摇篮
安徽合肥医药卫生学校的前身是创办于 1988 年的安徽红十字会卫生学校,2022 年正式更名,由安徽省红十字会与安徽三联教育产业发展有限责任公司共同举办,是全国红十字会系统唯一一所卫生类全日制中等专业学校。
从最初的卫生进修学校,到经省教育厅批准转为普通中专,30 余年来学校已为社会培养各类卫生专业技能人才 3 万余名。学校坐落于合肥,依托省内优质医疗资源,形成了 “理论扎实、实操过硬、升学有门、就业有路” 的办学特色,是安徽医护类中专院校中的标杆之一。

二、招生条件:明确门槛,精准适配
2026 年学校的招生对象和条件清晰明确,主要面向两类学生开放:
核心招生对象:本年度应届全日制初中毕业生,性别不限,身心健康,无传染病、色盲色弱等医护专业相关的体检禁忌。
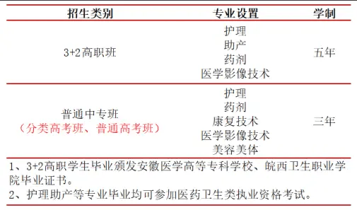
3+2 高职班额外要求:报考 “3+2” 五年制高职班的学生,需达到当年安徽省中考相应批次录取分数线,且通过学校组织的面试或体检;普通中专班(含分类高考班、普通高考班)仅需具备应届初中毕业资格,无需过高分数门槛。
三、专业选择:升学就业双轨并行,覆盖热门医护方向
学校的专业设置分为两大板块,满足不同规划的学生需求:
1. 3+2 高职班(五年制)
适合希望直接衔接大专的学生,毕业后颁发安徽医学高等专科学校、皖西卫生职业学院的大专毕业证书,专业包括:
护理 / 助产:医护类核心专业,毕业可参加护士执业资格考试,就业方向涵盖各级医院、妇幼保健院、社区卫生中心。
药剂:培养药品调配、生产、管理人才,可进入医院药房、药企、连锁药店工作。
医学影像技术:学习影像设备操作与诊断辅助技术,对口医院影像科、体检中心等岗位。
2. 普通中专班(三年制,含分类高考班、普通高考班)
适合想先打基础、再规划升学或就业的学生,专业包括护理、药剂、康复技术、医学影像技术、美容美体:
分类高考班可通过对口升学考取省内医护类高职院校;普通高考班可冲刺医学类本科院校。

四、报名方式及流程:线上线下双渠道,全程无忧
1. 线上报名通道
直接联系徐老师,一对一咨询专业详情、政策细节,提交报名资料(身份证、户口本、中考成绩单、初中毕业证扫描件等),完成预报名后等待学校审核通知。
2. 线下报名流程
① 现场咨询:前往安徽合肥医药卫生学校招生办,实地参观校园、实训中心,与招生老师面对面沟通;
② 提交材料:携带身份证、户口本、中考成绩单、毕业证原件及复印件,填写报名表格;
③ 面试 / 体检:部分专业需参加学校组织的面试或体检,审核通过后发放录取通知书;
④ 缴费注册:凭录取通知书缴纳学费,办理入学手续,正式成为学校一员。
专属服务:徐老师全程护航
无论你是想了解专业就业前景,还是需要协助准备报名材料,都可以随时联系徐老师。徐老师会提供从咨询到入学的全程专属服务,帮你解答政策疑问、梳理报名流程,甚至可以预约带家长和学生参观校园,让报考更省心。
五、就业前景:刚需赛道,职业发展稳定
医护行业是永远的刚需赛道,随着人口老龄化加剧和健康意识提升,专业医护人才的需求持续增长:
护理 / 助产:可进入各级医院、妇幼保健院、养老机构,部分学生通过升学深造后成为专科护士、助产士,职业晋升空间清晰;
药剂 / 医学影像技术:对口医院药房、药企、影像科,工作稳定性强,薪资待遇稳步提升;
康复技术 / 美容美体:对接康复中心、医美机构等新兴领域,就业灵活度高,适合追求多元发展的学生。

六、助学政策:多重补贴减轻经济负担
为了让更多学子能安心就读,学校落实了国家及地方多项助学政策:
国家助学金:家庭经济困难学生每年可获得 1500-2000 元助学金,覆盖在校期间的生活开支;
学校奖学金:针对品学兼优的学生设立年度奖学金,最高可达 2000 元;
勤工俭学岗位:学校提供校内勤工俭学机会,学生可通过课余工作减轻经济压力,同时积累实践经验。
七、实训设施:模拟真实场景,练就过硬本领
学校投入巨资打造了与临床接轨的实训中心,让学生在校园里就能积累实操经验:
护理实训中心配备模拟病房、仿真手术室、护理操作模型,还原临床护理场景;
药剂实验室拥有专业调配设备、药理实验台,学生可练习药品配制、质量检测;
医学影像实训室引入 DR、CT 模拟设备,掌握影像拍摄与诊断辅助技能;
美容美体实操室对标高端医美机构,提供化妆、护肤、仪器操作等实训场景。

八、实习与就业:校企合作,毕业即上岗
学校与安徽省内多家三甲医院、社区卫生服务中心、药企、医美机构建立了稳定的实习合作关系,学生在最后一年可进入合作单位顶岗实习,由临床带教老师一对一指导,积累真实工作经验。
就业方面,学校每年举办大型校园招聘会,邀请合作企业进校选拔人才,同时通过校企定向培养、推荐就业等方式,确保毕业生就业率常年保持在 95% 以上。不少学生通过实习留用、升学深造等途径,顺利进入优质医疗单位,开启职业发展之路。
结语
对于怀揣医护梦想的安徽应届初中毕业生来说,安徽合肥医药卫生学校是一个兼具口碑、实力与前景的选择。30 余年的办学底蕴、清晰的升学就业路径、完善的实训与就业保障,都能让你在这里找到属于自己的医护成长之路。








